| Shane Gibson |
| Contact |
Agile Data Guides >>>
Team Problems
Code of Ethics
Agile Data Ways of Working Coach
Information Product Canvas Coach
Select Page
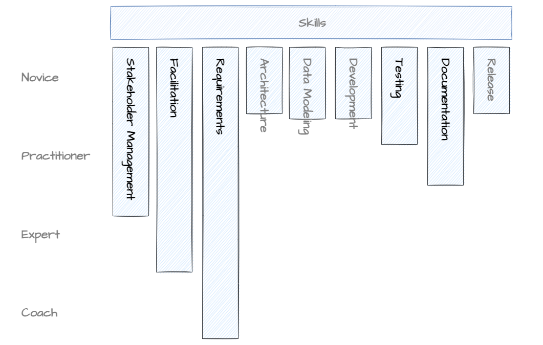
T Skills Business Analyst-2022-11-18
T Skills Business Analyst-2022-11-18
Search for:
Categories
No categories
Recent Comments
Archives
Meta
Log in
Entries feed
Comments feed
WordPress.org
Recent Comments